信息检索:

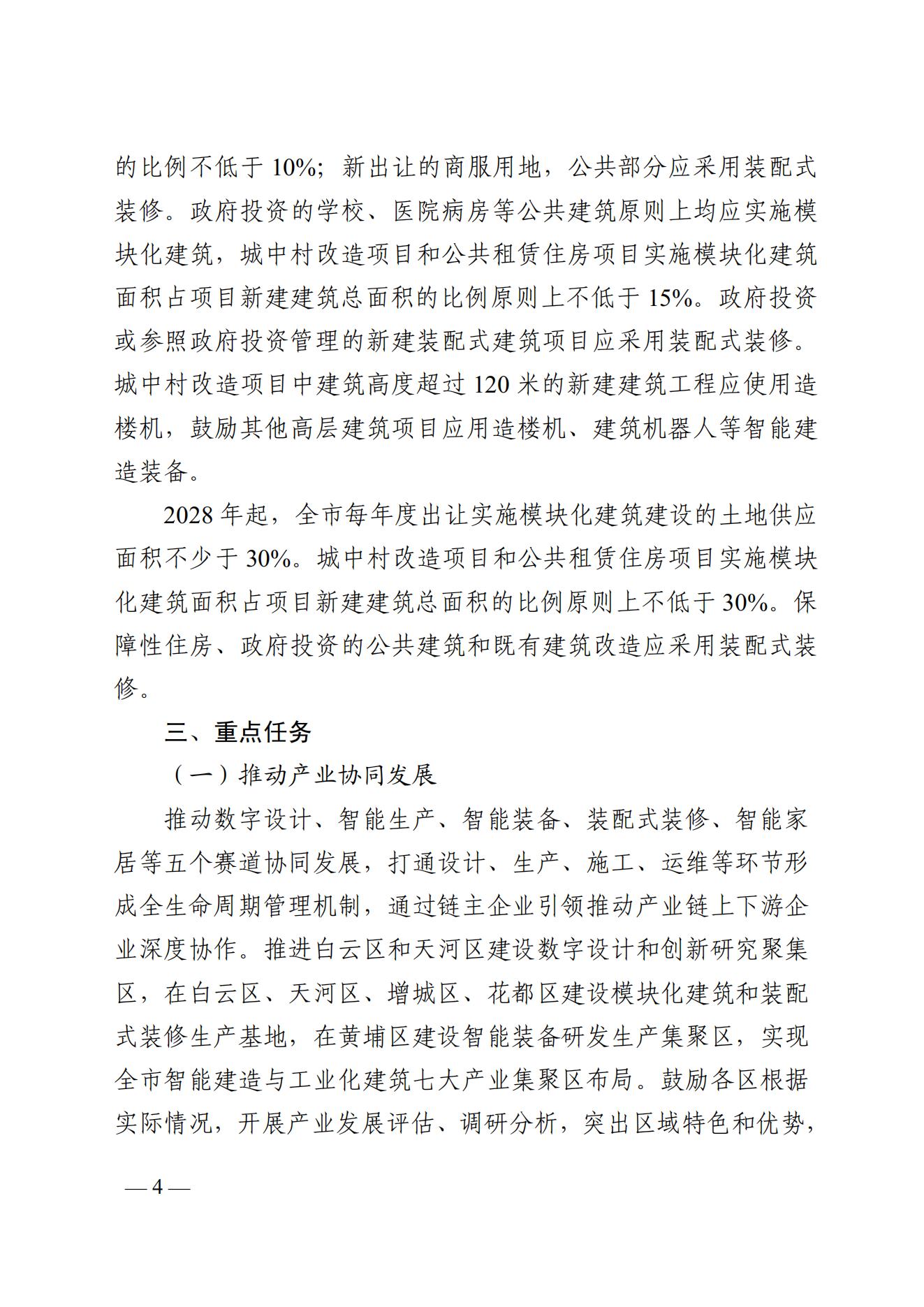
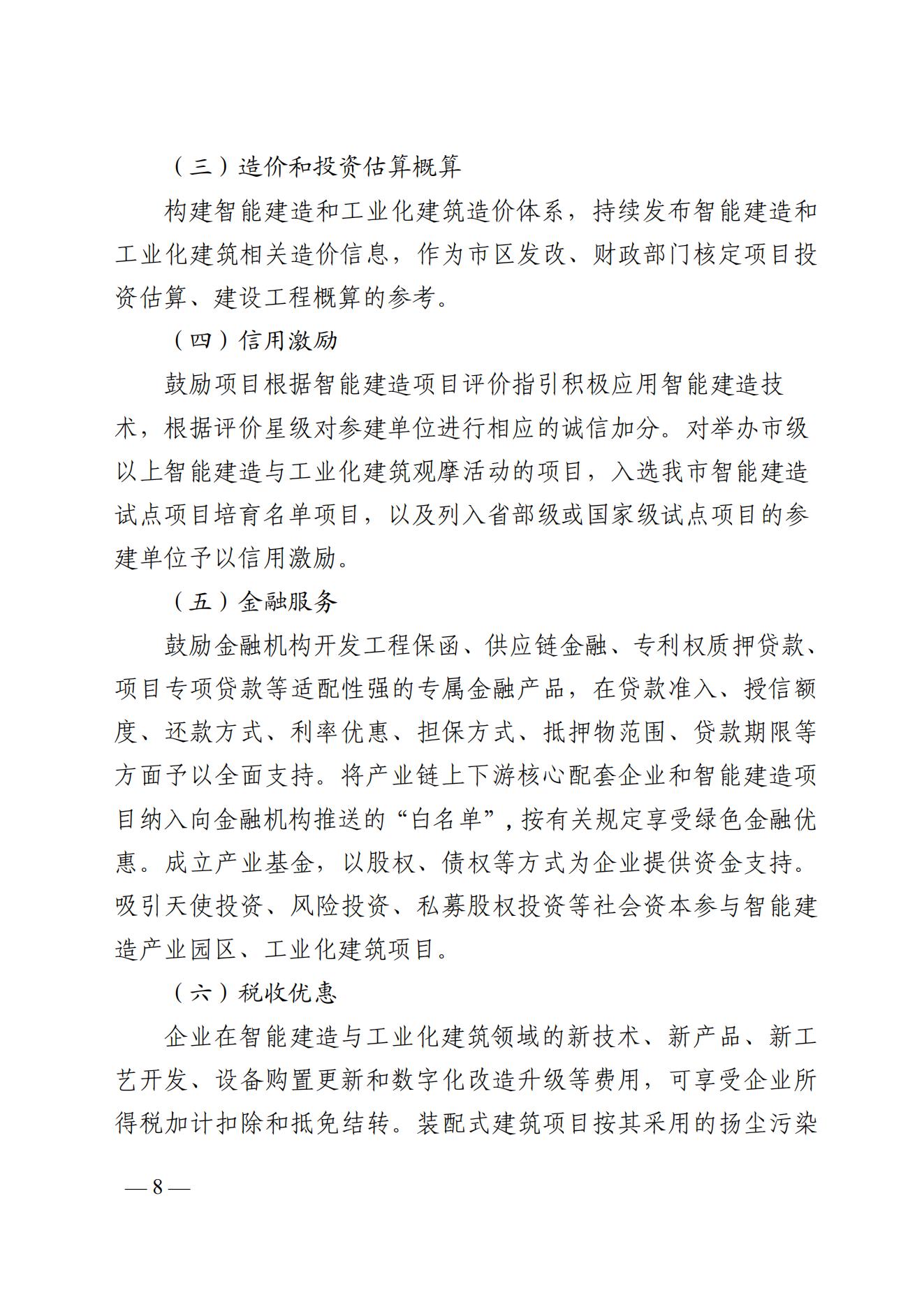
居住用地100%装配式│广州市公开征求《关于大力发展智能建造与工业化建筑加快建设建筑业现代产业的实施意见(征求意见稿)》意见

发表时间:2025-06-23 15:50

近日,广州市住房和城乡建设局发布重要公告,就《关于大力发展智能建造与工业化建筑加快建设建筑业现代产业的实施意见(征求意见稿)》公开征求意见,公众反馈时间为6月23日—7月23日。该意见稿明确提出,自2026年起,广州市出让的居住用地需100%实施装配式建筑。下面,就让我们一同深入了解文件具体内容。

广州装配式文件截图.png

为深入贯彻党的二十大精神和习近平总书记关于新型工业化、数字化发展的重要论述,紧扣“12218”现代化产业体系建设战略部署,加快推动我市智能建造与工业化建筑产业发展,促进我市建造领域转型升级,我局研究起草了《关于大力发展智能建造与工业化建筑加快建设建筑业现代产业的实施意见(征求意见稿)》,现公开征求公众意见和建议,公告如下:

01
公开征求意见和建议的时间

2025年6月23日—7月23日

02
公众提出意见和建议的途径

(一)登录广州市住房和城乡建设局网站(http://zfcj.gz.gov.cn/)首页上的“互动交流”-“调查征集”栏目,进入本公告并在文末“意见征集”栏提交意见建议。

(二)邮寄地址:广州市越秀区府前路1号市政府大院3号楼广州市住房和城乡建设局科技设计处(邮政编码:510000)。

(三)电子邮箱:liwenxin@gz.gov.cn

  提交意见和建议请留下姓名和联系方式,以便作进一步联系。

03
联系人

李文心,电话∶83514872

广州市住房和城乡建设局

2025年6月20日



左右滑动查看更多

左右滑动查看更多

微信视频号
佛山市装配式建筑与智能建造协会
地址:佛山市禅城区佛山大道北路7号佛山大学创业谷二楼217-221室
邮箱:2158850028@qq.com
微信订阅号